What is a work breakdown structure (WBS)?
Original

ZenTao
2021-12-31 21:49:56
6654
Summary : Learn more about the Agile work breakdown structure. Discover the criteria, methods, and types of WBS in Agile that you can use in your projects.
ZenTao: 15 years of dedication to building open source project management software
Download Now
Project scope management is a process that helps in determining and documenting the list of all the project goals, tasks, deliverables, deadlines, and budgets as a part of the planning process. In project management, it is common for a big agile project to have modifications along the way.

Work breakdown structure (WBS) and factor decomposition are practices to break down a new project according to certain principles. The project is decomposed into tasks, and then the tasks are decomposed into work items, and then the work items are allocated to everyone's daily activities until the decomposition cannot go on. WBS in Agile demonstrates how to leverage the wealth of information available in the project scope statement and allocate it accordingly to team members.

Project → Task → Work → Daily Activities

WBS (work breakdown structure) is a grouping of project elements guided by the deliverable. It summarizes and defines the scope of work of the entire project. Each level of descent represents a more detailed definition of the project work.

The Agile work breakdown structure is always at the center of the planning process. It helps in creating a detailed breakdown of progress plans, resource requirements, project budgets, risk management plans, and procurement plans. WBS in Agile is also an important basis for controlling project changes. Project scope is defined by WBS, so WBS is also a reliable tool for assessing deadlines and schedules.

Main Uses of WBS

WBS has four main uses:
  • WBS is a planning and design tool to describe ideas. It helps project managers and project teams to identify and effectively manage project work.
  • WBS is a structure design tool that can clearly show the relationship between the work of each project.
  • WBS is a planning tool that shows the whole picture of the project and specifies the work that must be done to complete the project.
  • WBS defines milestone events that can report project completion status to senior management and customers as a reporting tool for project status.
WBS is a group of project elements oriented to project deliverables. These elements define and organize the overall scope of work of the project; work not included in the WBS is excluded from the scope of the project. 

Each level of WBS in Agile represents a more detailed definition and description of project work. But why should project deliverables be further decomposed into WBS? 

The following items offer reasons how better work decomposition is beneficial in defining the project scope: 
  • Prevent missing project deliverables.
  • Help the project manager focus on project objectives and clarify responsibilities.
  • Visualization of project workload estimation and deliverable distribution.
  • Help improve the accuracy of time, cost, and resource estimates.
  • Help build a project team and get a commitment from project staff.
  • Define a benchmark for performance measurement and project control.
  • Clear responsibilities to assist communication.
  • Establish a framework for other project planning.
  • Help analyze the initial risks of the project.

Types of WBS

1. Summary work breakdown structure (SWBS)
The outline work breakdown structure is a guiding and strategic work breakdown structure. There are only 4 levels in a WBS: top-level, controls account, work packages, and activities.

2. Project summary work breakdown structure (PSWBS, project SWBS)
A project outline work breakdown structure (WBS) is obtained by tailoring the outline WBS for a specific project. The PSWBS is only developed within a certain point in the project structure. Usually, it’s made no further than the level of a subproject within some legs of the WBS.

3. CWBS (contract WBS)
Contract work breakdown structure is an Agile work breakdown structure applicable to specific contract or procurement activities. CWBS summarizes the tasks of the project, determines the relationship between these tasks and the organizational structure and technical status of the project, and determines the logical constraint framework for the relationship between the performance, technical objectives, progress, and cost of the project. 

The work breakdown structure of the contract shall be consistent with the levels specified in it. The contract should indicate at which level the cost is accumulated. The extension level of contract WBS used by the contractor to control its cost shall have the ability to trace the accumulated cost.

In some other specific application fields, other common decomposition structures mainly include:
A. Contract work breakdown structure (CWBS) - is mainly used to define the level of reports provided by the seller to the buyer, which is usually not as detailed as the WBS used by the seller for management work.
B. Organization breakdown structure (OBS) - is used to show which organizational unit each work element is assigned to.
C. Resource breakdown structure (RBS) - a variation of an organization's breakdown structure, usually used when assigning work elements to individuals.
D. Bill of materials (BOM) - describes the hierarchy of actual parts, components, and components needed to manufacture a processed product.
E. Project breakdown structure (PBS) - it is basically the same concept as a work breakdown structure (WBS).

Characteristics of the Work Package

Fig. 2. A work package should be doable within 80 working hours
(Source: Freepik)


The lowest level project deliverable of WBS is called the work package, which has the following characteristics:

  • Work packages can be assigned to another project manager for planning and execution.
  • The work package can be further decomposed into WBS of subprojects through subprojects.
  • A work package can be further decomposed into activities when making a project schedule.
  • Work packages can be the responsibility of a single department or contractor. When used for subcontracting outside the organization, it is called a commitment package.
The definition of a work package should consider an 80-hour rule or two-week rule, that is, the completion time of any work package should not exceed 80 hours. At the end of each 80 hours or less, only the completion of the work package is reported. Through this method of regular inspection, the change of the project can be controlled.

Principles of Task Decomposition

1. The main goal is to gradually refine and break down tasks until the bottom-tier daily activities are small enough to be directly assigned to individuals to complete;


2. In principle, each task should be decomposed until it can not be subdivided;


3. Daily activities should correspond to people, time, and capital investment.

Methods of Task Decomposition

1. The tree structure is used for decomposition;


2. Team-centered, top-down and bottom-up full communication, one-to-one communication and discussion, decomposition of individual work.

Criteria for Task Decomposition

1. After the decomposition, the activity structure is clear, from the root to the leaves. Try to avoid getting a tangled structure.


2. Logically, a large activity is formed, which integrates all key factors, including temporary milestones and monitoring points. All activities are clearly defined, and they should be detailed into people, time, and capital investment.


In the daily management of the project, managers should learn to decompose the tasks. Only when the tasks are decomposed in clear enough detail can the management plan for the overall situation, arrange human and financial resources, and grasp the progress of the project.


But how does a project manager decompose project components? This is only possible if the basic requirements for creating WBS have been fully grasped for execution.

Basic Requirements for Creating WBS

When creating a WBS, the following basic requirements should be met:

A task should appear in one place in the WBS and only one place in the WBS.
The content of a task in WBS is the sum of all WBS items under it.
A WBS item can only be the responsibility of one person, even if many people may work on it. Only one person can be responsible and others can only be considered participants.
WBS must be consistent with the way of implementation in the actual work.
Project team members should be actively involved in the creation of WBS to ensure its consistency.
Each WBS item must be documented to ensure an accurate understanding of the scope of work included and excluded in the project.
An Agile work breakdown structure must be able to maintain the work content of the project according to the scope specification and adapt to the inevitable changes.

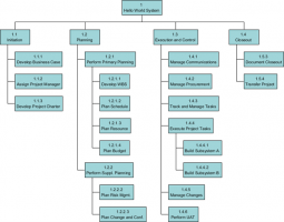
The Representation of WBS

The WBS can be represented by a tree-like hierarchy diagram or a table with indented row beginnings. In a practical application, WBS in the form of a table is widely used, especially in project management software development.

The WBS hierarchy of the tree structure chart is clear and intuitive. The structure is very strong and it is not easy to modify. It is difficult to show the whole picture of the project, especially when it comes to large and complex projects. 

How to Decompose WBS

How does a project manager decompose project components? WBS in Agile can be decomposed in many ways, including:

  • According to the physical structure of the product.
  • Breakdown by the function of the product or project.
  • According to the implementation process.
  • According to the geographical distribution of the project.
  • According to the objectives of the project.
  • Breakdown by the department.
  • Breakdown by function.
Write a Comment
Comment will be posted after it is reviewed.